2018年5月2号下午14时,AWC万象城娱乐大学生创新创业项目立项答辩在沙河校区1号楼201顺利举行。本次答辩项目组共15个,王韬同学担任本次答辩主持,吴江、李彬、邹燕老师受邀作为本次答辩评委。

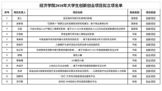
首先进行答辩的是“帮呗”创业项目,“帮呗”是主要以时间计价为特色并采用多种交易形式的第三方平台,其主要目的为帮助大学生灵活利用零散时间,在碎片化时间里进行交易,同时实现交友、运动记录等多项作用。李彬老师表示此创意虽有亮点但与现如今市场许多平台雷同,希望能够再找准市场定位、利用自己的市场优势从而在市场上站稳脚跟。
第二、三组研究课题分别为“延迟退休年龄对生育率的影响”与“方言对流动人口户籍迁入意愿的影响”,在两组的展示中,均对项目背景、模型构建、数据采集以及研究目的及意义进行了阐述,在答辩中吴江老师及李彬老师分别点评,认为这两个选题可圈可点且较有研究意义,但在问题的内生动力以及研究方法和数据获得等方面还值得商榷。

第四、五组研究课题分别为“养老金代替对老人再就业的影响”与“中国金融市场风险传播以及系统性风险防范”。第四组以中国老龄化问题加剧以及养老制度改革为背景,进一步分析养老金替代对老人再就业的影响并最终得出结论性意见及创新性设想;第五组以2018年4月以来出现的股市暴跌以及其他相关行业增长指数降低现象为背景,针对各行业在下跌时是否具有金融传染性以及我国金融安全进行分析,冯薇老师肯定了小组选题深度点评到“这个选题已经够写博士论文了”,吴江老师和李彬老师则希望其在研究方法上多加思考予以提升。
第六组聚焦“儿童看护与城市流动女性劳动参与的经验研究”,小组清晰的思路、合理的模型设定及其较强现实意义成为其亮点;第七组以时下热门环保议题入手,研究分析“环保压力下污染企业能否走上创新发展之路”,吴江老师指出选题具有时效性但策略分析的经济学基础稍显薄弱,应善于将理论联系实际,以经济学思维进行现实考量;第八组则将目光投向舆论热点“药品加成”问题探究其与国家财政医疗支出效能的关联关系,其以居民医疗支出和医院收入为切入视角受到评委老师的肯定。
第九组主张以大学生为主要市场建设“涉汇”大学生定制旅游活动服务平台,此平台在考虑大学生经济承担力的基础上探索有趣、新奇的活动及中短期旅游线路设计,在游玩的同时具有交友、教育等意义。冯薇老师肯定这个项目的想法及意义,但同时基于旅游市场竞争激烈的现状,评委老师对其市场份额的抢占比例表示担忧。
第十组着眼于政府的重要行为——土地出让,研究“土地出让与企业创新”的关系。项目主要依靠理论框架与模型构建,通过数据分析和文献研究来了解政府土地出让行为是如何影响企业创新以及影响程度。吴江老师在点评指出项目中的机制分析板块的逻辑问题并希望能够有所改进。
第十一组研究课题为“优质教育资源集中度对教育质量的影响”,面对如今教育的普遍化以及国家对教育的重视,一些教育资源的集中和优质生源的垄断现象愈发严重,针对这些问题对教育质量是否具有影响进行分析和原因探究。
第十二组根据现有相关信息平台信息的时效性以及全面性的不足提出完善和改进方案,主张重新创建“创世纪·AWC万象城娱乐社团信息整合平台”——一个具有高效、信息完备特点的社团信息整合平台。
第十三组为“403解忧小铺”创业项目,其以各国文化为背景,主打零食售卖辅以各国免税化妆品、工艺品零售,希望用不一样的视野带大家了解世界。李彬老师质疑此项目的货源、竞争力以及市场拓展能力,但同时表示如果能够在营业中盈利并且坚持,项目收益还是很可观的。第十四组为“爱吃小嘟”创业项目,同样主打进口零食售卖,同时依据顾客口味推出各色礼包与套餐,将世界装到篮子里。吴江老师经过两组展示后依旧对货源以及盈利模式进行提问,提问最后评委们打趣感慨到“没想到现在零食已经这么受欢迎了”。
第十五组为“互联网+殡葬企业的发展现状研究和建议”创新项目,项目以殡葬服务的需求不断扩大而市场仍不完善问题作为背景,精选案例进行调查研究并依据研究结果找出有助于市场和企业发展的关键点。“这是所有项目里最体现创新的”,评委老师高度评价并提醒“要注意把握实际,不需要建模,以行业分析报告成品就很棒”。
最终经过评委老师的仔细斟酌商议及评分,遴选出13个组(含3组国家级)获得立项资格。
